中国城镇供热协会


2025年6月19日-20日,“第六届智慧供热大会(拥抱AI 共创智慧供热新未来)”在大连市召开。


66e5ff541bb75822c05ab9a52e57a75.jpg


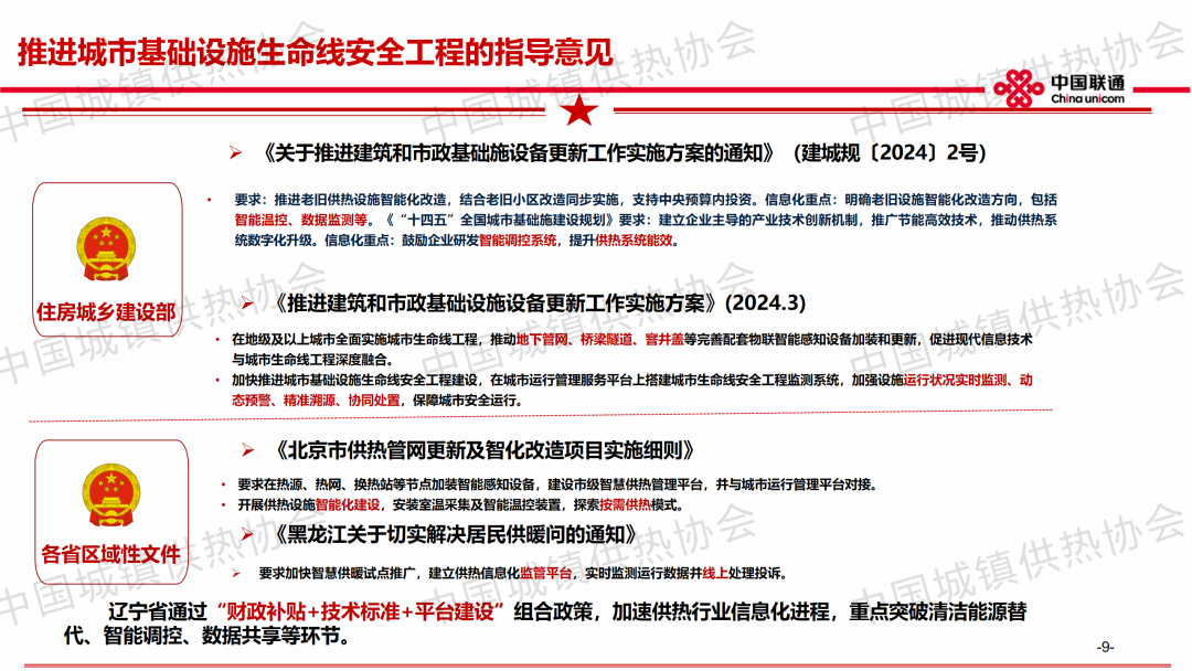
“人工智能助力智慧供热未来发展”主题论坛上,中国联通(大连)工业互联网研究院院长姚昌杞作了关于“以科技赋能,助力供热行业数字化转型”的主题演讲,分享了公司供热收费云服务、智慧客服系统、智慧用电及能耗管理一体化系统等产品及相关应用案例。

课件内容如下: